随着各界对健康的重视,以及人们生活水平的提高,导致公众对健康产品需求逐渐增加,比如说男要补腰健肾、女要美容补血、老要补钙减脂、少要补脑补维生素,不同人群各有所需,如此就催生了一个非常庞大的市场——保健品市场,而且其销售额也在高速增长。但是大家是否知道,保健品市场上并不是每一种保健品都意味着能让消费者得到健康,帮助身体康复,有的会适得其反,对身体有害。由于目前保健品行业还比较混乱,缺乏统一规范,生产厂家为了让用户快速体验保健品的效果,会不顾后果的在保健品里面添加药品等非法添加物料,大大扰乱了保健品市场。

虽然法规严令规定,保健食品中严禁添加药物,但保健品违法添加的问题屡见不鲜,就让从事食品安全快速检测研发生产企业福州佳宸生物科技有限公司带大家看一下此中的黑幕。
“疗效明显”多因添加违禁药物
近期,多地警方披露大量有毒有害保健食品案。如江苏省东县警方最近在河南三门峡市和洛阳市分别捣毁一处生产假壮阳药窝点,其中在三门峡市生产窝点查扣假“蚁力神”1万余盒,各色胶囊300余公斤;在洛阳市生产窝点查获假壮阳药成品、半成品100余种,总重超过7吨。
河北、湖南等11个省、区、市公安机关会同当地食药监管部门,破获一起利用互联网制售有毒有害食品案,摧毁了一个覆盖全国的庞大犯罪网络,打掉黑窝点、黑工厂22个,查获降糖类有毒有害食品15万盒,涉案金额高达12亿元。湖北、山东、河南三地警方联手,查获“三无”保健食品超过10万余粒;吉林省吉林市警方最近查获“降压溶脂”有毒有害保健食品,涉案价值100余万元……
于中国裁判文书检索“保健食品”和“有毒有害”等关键词可以发现,近3年来,与保健食品相关的刑事案件总体呈现上升态势,2015年一审判决案件为432起,2016年为564起,2017年为741起,2018年截至目前有166起。
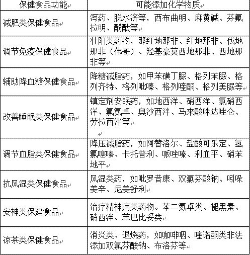
保健食品中可能非法添加的物质
专家指出,根据国家法律,不管是保健食品还是普通食品,均不能在其中加入西药成分。在药品、保健食品中非法添加化学药物成分的行为简称非法添加行为,系指行为人为谋取不正当利益,违反国家法律法规规定,未经国家有关部门批准或允许,在药品、保健食品中人为故意添加具有一定功能的化学药物成分,以达到追求产品特定功效或改变产品质量特征的目的的行为。
|